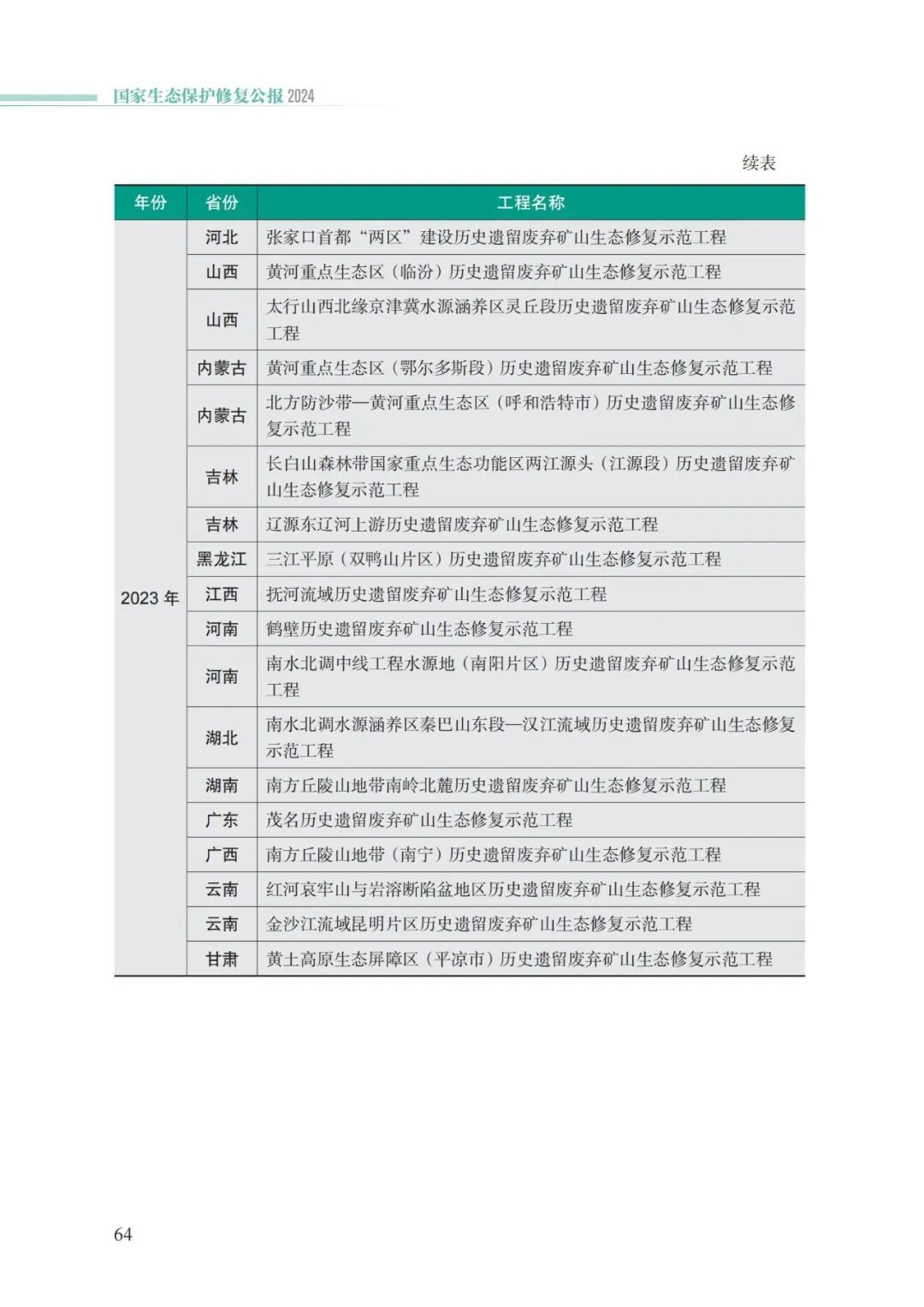
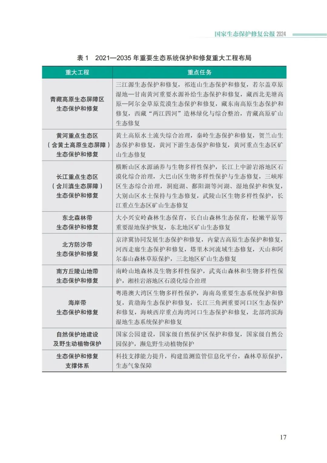
11月6日,在2024东亚海大会暨厦门国际海洋周开幕式上,自然资源部发布了《国家生态保护修复公报2024》(以下简称《公报》),这是我国首次以公报形式全面反映生态保护修复工作。《公报》共4.7万余字,主要包括国家生态保护修复实践、国家生态保护修复制度、国土空间自然生态评价、国土空间生态保护修复行动、绿色地球中国贡献五部分内容,回顾了新中国成立75年以来生态治理发展历程,发布了陆海一体的自然生态基本国情,展现了生态保护修复在美丽中国建设中的重要作用和显著成效,彰显了我国加强生态文明建设的坚强意志和坚定决心。《公报》的发布,有利于提高全社会生态保护意识,凝聚人与自然和谐共生现代化建设的力量,增进全球生态文明建设的国际共识。




































































































来源:自然资源部